Chapter 1 Block 1: Accumulation
USAFACalc for Block 1
1.0.1 General Figure Creation
You will probably be looking at a lot of graphs in this block. To get a good sense of positive/negative area, approximate size of area, and just to look professional, good figures are important. You might review options for plotFun, mathaxis.on, grid.on, etc.
1.0.2 antiD and integrate
antiD is now hooked up to the excellent SymPy package, so it can do way more antiderivatives than the default version. The behavior of antiD is slightly different than what the book says. The original antiD function would return a numerically defined antiderivative even if it couldn’t find anything symbolically. The new antiD will just tell you that it can’t find an antiderivative. In this case, you need use the integrate command. The old antiD was not particularly reliable in its numerical evaluation, the new integrate is pretty reliable.
In summary, previously you would do this to evaluate \(\int_0^5 \cos(\sin(x))\,dx\).
## [1] 3.764602
That won’t work any more.
## Warning in doTryCatch(return(expr), name, parentenv, handler): Can't find an
## antiderivative. Use integrate() instead.
Instead do this:
## 3.764602 with absolute error < 1.2e-05
## [1] 3.764602
Here is an example of USAFACalc version of antiD suceeding where the mosaicCalc version would fail.
## function (x, C = 0)
## {
## exp(x) * sin(x)/2 + exp(x) * cos(x)/2 + C
## }
## <environment: 0x00000237db6b8eb8>
## function (x, C = 0)
## {
## 3 * asin(2 * sqrt(3) * x/3) + C
## }
## <environment: 0x00000237dae6d068>
It won’t do everything though, that’s impossible, and in that case it will try to tell you so.
## Warning in doTryCatch(return(expr), name, parentenv, handler): Can't find an
## antiderivative. Use integrate() instead.
When we need to compute integrals numerically, use the integrate command. It is mostly the version of integrate that is built in to R, but I’ve updated it slightly to be more consistent with the mosaic way of calling functions. It has documentation you can find using ?integrate as normal. The upshot is that our version of integrate takes an expression, not a function, and it takes an argument like xlim=c(...) or tlim=c(...).
## 2889.09 with absolute error < 0.0016
## [1] 2889.09
## 41.66667 with absolute error < 4.6e-13
## [1] 41.66667
You can create numerical anti-derivatives if you are so inclined. This is the equivalent of defining \(F(x)=\int_{-\infty}^x e^{-s^2/2}\,ds\).
## 2.503245 with absolute error < 7.9e-05
## [1] 2.503245
The syntax above will work fine. However, integrate will tell you about the possible error in the estimation of the integral every time it is called. Also, this function doesn’t properly allow for vector inputs, which plotFun requires. Thus, if you want to plot a numerically defined accumulation function, I’d suggest the block below.
F=Vectorize(makeFun(integrate(exp(-s^2/2)~s,slim=c(-Inf,x),quietly = TRUE)~x))
plotFun(F(x)~x,xlim=c(-3,3),lwd=2)
1.0.3 plotFunFill
In a block on integration it makes sense to be able to plot filled regions. The command plotFunFill works basically like plotFun. It will either fill the region between the graph of \(f\) and the \(x\)-axis or between the graph of \(f\) and a second function, \(g\). See ?plotFunFill.

plotFunFill(x*sin(x)~x,bottom=cos(x)-1~x,xlim=c(-pi,pi),col='cornflowerblue')
grid.on()
mathaxis.on()
1.0.4 Riemann.LH, Riemann.RH, and Riemann.MP
We have a tool build right in to visualize Riemann sums. No need to go out to Desmos. It works about like you would expect, and there is some documentation available.
Riemann.LH(exp(-x^2/2)~x,xlim=c(-3,3),N=10)
Riemann.RH(exp(-x^2/2)~x,xlim=c(-3,3),N=10)
Riemann.MP(exp(-x^2/2)~x,xlim=c(-3,3),N=10)


You might want to animate this using manipulate. One way to do this is:
library(manipulate)
manipulate(Riemann.LH(exp(-x^2/2)~x,xlim=c(-5,5),N=sliderval),sliderval=slider(min=2,max=50))Click the little gear that appears in the upper left-hand corner to access the slider.
1.1 Lesson 1: Introduction to Math 142 and Derivative Review
1.1.1 Objectives
- Download and review Math 142 Course Materials (Course Letter, Syllabus, Calendar).
- Familiarize yourself with the Math 142 Team and Rstudio/Posit Cloud.
- Verify Math 142 enrollment in Gradescope.
- Practice finding derivatives using all derivative rules from Math 141.
1.1.3 In Class
Go over the layout of the course and the expectations for homework. Have the cadets ensure they have access to the Teams page and the Gradescope course.
Make sure that they have access to posit.cloud and are in the correct workspace (142, not 141).
Once they start their RStudio instance (by clicking “start assignment”), make sure they go to “Tools Global Options” and check the box next to “Run Rprofile when resuming suspended session”. This will save you heartache in the future!
Hopefully by now they realize that they shouldn’t be creating a new project for every single class. Instead, they should just be resuming the same project each day, and organizing their daily work into different files.
Review RStudio usage (creating functions, plotting functions, taking derivatives, etc.) and review taking derivatives by hand. “Derivatives” should include partial derivatives.
1.2 Lesson 2: Introduction to Accumulation
1.2.1 Objectives
Use left, right and midpoint methods to approximate accumulation of a quantity over some interval.
Describe the net accumulation of a function as the signed area between the graph of its rate of change function and the input axis.
Describe how the accuracy of accumulation approximation methods improves when increasing the number of subintervals.
Given a positive function on a specified interval, determine if each accumulation approximation method (left, right, midpoint) is an over or underestimate of the exact area under the function.
1.2.3 In Class
Intro. This lesson serves as an introduction to accumulation (integration). The first two lessons of this block will focus on the definite integral as a quantity with meaning and interpretation. You should emphasize that we are now going to explore the opposite problem from differentiation. Given a function’s rate of change, how did that function accumulate over a particular interval?
Approximating Accumulation. Using an example like the one in the book, determine accumulation for a constant rate of change. Now approximate it for a non-constant rate of change. Introduce the left, right and midpoint methods of approximation.
Area Under the Curve. The text does not refer to area under the curve until the next section, but cadets should recognize that graphically, accumulations are represented by area under the rate of change function. They should use this to identify whether their approximations are over- or underestimates. They should speculate as to how to improve the estimates: by looking at more subintervals, each with smaller width.
Practice. End the class with some practice. They should use R to define a function and apply approximation methods.
1.2.5 Note
The objectives say that students should be able to tell when a left/right/midpoint Riemann sum is an over/under estimate of the net accumulation. The book doesn’t cover this. We aren’t going to assess this on a quiz/exam, but we should mention it in class because a) good for intuition building and b) we’ll use these ideas a little on the end-of-block project.
To summarize, if \(f\) is positive and continuous then
If \(f\) is increasing, then \(L_n\) is an underestimate of the net accumulation, and \(R_n\) is an overestimate.
If \(f\) is decreasing, then \(L_n\) is an overestimate of the net acuumulation, and \(R_n\) is an underestimate.
If \(f\) is concave up, then \(M_n\) is an underestimate.
If \(f\) is concave down, then \(M_n\) is an overestimate.
1.2.6 Problems & Activities
Go through Example 1 from page 590 (or your own similar example). If someone drives a car at exactly 73 miles per hour for 2 hours, how far did they drive in that time?
Easy enough: 73*2=146 miles. Graph this and note that the distance was simply a product of height (velocity) and width (time). In other words, the distance traveled was represented by the area under the velocity function.
One example that I like to use is filling a swimming pool, because the idea of accumulation is very natural with flows. If the hose filling my swimming pool flows water at a rate of 9 gallons per minute, how many gallons of water will I have added to my pool after 120 minutes?
What if the velocity, or flow rate, varied over time? Again, use whatever example you like.
Because the flow rate varies, we don’t have a single constant number to multiply by 120 minutes. Our approach is to break time into small time subintervals. On each subinterval, if the flow rate shouldn’t have enough time to vary too much, so we’ll approximate the flow rate as constant on each subinterval, and then calculate the amount of water added to my pool on each subinterval, and then add up the amount of water added on each subinterval.
Example
Suppose that at time \(t\) water is flowing out of the hose at a rate of
\[f(t)=10+\sin(3t) \text{ gal/min}.\] How much water is added to my pool between times \(t=0\) and \(t=10\) minutes?
Break time into subintervals \([0,2]\), \([2,4]\), \([4,6]\), \([6,8]\), and \([8,10]\).
During time \([0,2]\) the flow rate of water shouldn’t have too much time to change, certainly it will be more constant than it would be over the entire time \([0,10]\). So we will approximate the flow rate as whatever was flowing at time \(t=0\). I like to be very methodical here, and include units to keep track of what kind of things we are adding up.
\[\begin{aligned} &\text{approximate flow rate during time }[0,2] = f(0)=10\text{ gal/min.}\\ &\text{approximate water added during time }[0,2] = f(0)\cdot 2=10\text{ gal/min.}\cdot 2\text{ minutes} = 20 \text{ gallons}.\\ \\ &\text{approximate flow rate during time }[2,4] = f(2)=9.72\text{ gal/min.}\\ &\text{approximate water added during time }[2,4] = f(2)\cdot 2=9.72\text{ gal/min.}\cdot 2\text{ minutes} = 19.44 \text{ gallons}.\\ \\ &\text{approximate flow rate during time }[4,6] = f(4)=9.46\text{ gal/min.}\\ &\text{approximate water added during time }[4,6] = f(4)\cdot 2=9.46\text{ gal/min.}\cdot 2\text{ minutes} = 18.93 \text{ gallons}.\\ \\ &\text{approximate flow rate during time }[6,8] = f(6)=9.25\text{ gal/min.}\\ &\text{approximate water added during time }[6,8] = f(6)\cdot 2=9.25\text{ gal/min.}\cdot 2\text{ minutes} = 18.5 \text{ gallons}.\\ \\ &\text{approximate flow rate during time }[8,10] = f(8)=9.09\text{ gal/min.}\\ &\text{approximate water added during time }[8,10] = f(8)\cdot 2=9.09\text{ gal/min.}\cdot 2\text{ minutes} = 18.19 \text{ gallons}.\end{aligned} \]
Now we can approximate the total amount of water added to the pool. \[\begin{aligned} &\text{approximate total water added during time }[0,10]&=20\text{ gallons }+ 19.44\text{ gallons } + 18.93\text{ gallons } \\ &&+ 18.5\text{ gallons } + 18.19\text{ gallons } \\ &&= 95.05 \text{ gallons}.\end{aligned}\]
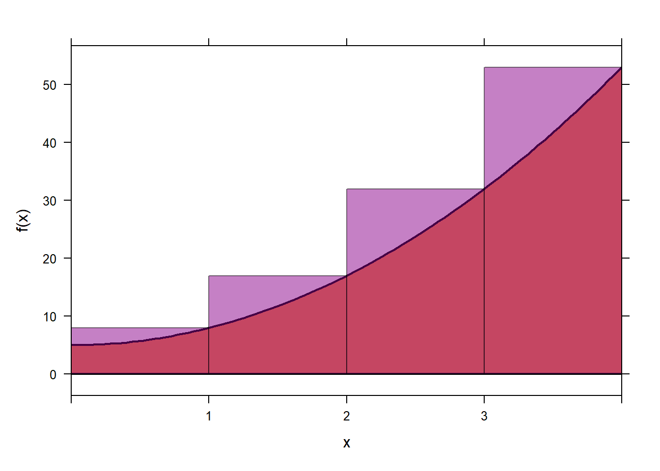
Go through Example 2 on page 592. One estimate is \(L_{5}\) or the left approximation with 5 subintervals: the height of each subinterval is equal to the function evaluated at the left endpoint of the input subinterval. Another estimate is \(R_{5}\) or the right approximation with 5 subintervals. The equation form of the function is not given, so we’ll have to approximate visually. The approximate values of the function are given on the bottom of page 592 and: \[L_{5} = f\left( 0 \right)\Delta x_{1} + f\left( 2 \right)\Delta x_{2} + f\left( 4 \right)\Delta x_{3} + f\left( 6 \right)\Delta x_{4} + f\left( 8 \right)\Delta x_{5} = 44.8\] \[R_{5} = f\left( 2 \right)\Delta x_{1} + f(4)\Delta x_{2} + f\left( 6 \right)\Delta x_{3} + f\left( 8 \right)\Delta x_{4} + f\left( 10 \right)\Delta x_{5} = 64.8\] Note that based on the sketch of the function and the subintervals, \(L_{5}\) is an underestimate and \(R_{5}\) is an overestimate. Speculate as to how we can improve our estimate. One answer is to use a different method (midpoint or you might hear trapezoid). Another answer is to use more and smaller subintervals.
Now skip to page 597 and find the midpoint approximation. Note that this is a better approximation, but still not completely accurate. \[M_{5} = f\left( 1 \right)\Delta x_{1} + f(3)\Delta x_{2} + f\left( 5 \right)\Delta x_{3} + f\left( 7 \right)\Delta x_{4} + f\left( 9 \right)\Delta x_{5} = 55.8\]
Let \(f\left( x \right) = 3x^{2} + 5\) be the rate of change of a quantity \(F(x)\). Define the function in R and plot it on the domain \(\left\lbrack 0,4 \right\rbrack\). Approximate the accumulation of \(F(x)\) on \(\lbrack 0,4\rbrack\) using the following equal-width subintervals:
\[L_{4},\ R_{4},\ M_{4},L_{8},R_{8},\ M_{8}\]
f = makeFun(3*x^2 + 5 ~ x) plotFunFill(f(x)~x,xlim=c(-0.2,4),col="cadetblue",alpha=0.3) grid.on() mathaxis.on()
Reimann.LH(f(x)~x,xlim=c(0,4),N=4) Reimann.RH(f(x)~x,xlim=c(0,4),N=4) Reimann.MP(f(x)~x,xlim=c(0,4),N=4) L4 = f(0)*1 + f(1)*1 + f(2) *1 + f(3) *1 R4 = f(1)*1 + f(2)*1 + f(3) *1 + f(4) *1 M4 = f(0.5) *1 + f(1.5) *1 + f(2.5) *1 + f(3.5) *1


Reimann.LH(f(x)~x,xlim=c(0,4),N=8) Reimann.RH(f(x)~x,xlim=c(0,4),N=8) Reimann.MP(f(x)~x,xlim=c(0,4),N=8) L8 = f(0) *0.5 + f(0.5) *0.5 + f(1) *0.5 + f(1.5) *0.5 + f(2) *0.5 + f(2.5) *0.5 + f(3) *0.5 + f(3.5) *0.5 R8 = f(0.5) *0.5 + f(1) *0.5 + f(1.5) *0.5 + f(2) *0.5 + f(2.5) *0.5 + f(3) *0.5 + f(3.5) *0.5 + f(4) *0.5 M8 = f(0.25) *0.5 + f(0.75) *0.5 + f(1.25) *0.5 + f(1.75) *0.5 + f(2.25) *0.5 + f(2.75) *0.5 + f(3.25) *0.5 + f(3.75) *0.5 c(L4,L8)## [1] 62.0 72.5## [1] 110.0 96.5## [1] 83.00 83.75

Note that \(L_{8}\) and \(R_{8}\) are closer together than \(L_{4}\) and
\(R_{4}\), indicating more accurate approximations. Might be a good time to use the animation of Reimann.LHetc.Section 6.1, exercises 13-18, 75-103
1.3 Lesson 3: The Definite Integral I
1.3.1 Objectives
Describe the definite integral as the net accumulation of a quantity over a specified interval.
Interpret the meaning of a given definite integral of a rate of change function, including units and dimension.
Understand, identify, and write all the parts of definite integral notation (integral sign, limits of integration, integrand, differential).
Given a rate of change function, write out a definite integral that provides a specified accumulated quantity.
Given a graph of a function made of straight lines and semicircles, compute a given definite integral of the function.
1.3.3 In Class
The Definite Integral. Last time we ended with an example that demonstrated that using a larger number of smaller subintervals led to a more accurate approximation of total accumulation. Specify that the actual accumulation is referred to as the definite integral and is denoted as \(\int_{a}^{b}{f\left( x \right)\text{dx}}\). This is the value that would be achieved if we were to make our subintervals smaller and smaller. Discuss the symbol \(\int\) as representing a summation. Also define the terms \(a\) and \(b\) as “limits of integration”. Also note that \(\text{dx}\) is used in place of \(\Delta x\) and is called the differential, and that \(f(x)\) is called the integrand.
NOTE: We have not yet introduced the “indefinite integral” yet, but if they ask, feel free to say that a definite integral is a quantity, while an indefinite integral is a function and we will explore that in later lessons.
Interpretability and Meaning of Definite Integrals. At this point, I’d like you to skip ahead to page 614, where we discuss dimensions and units of definite integrals. I think it’s important to emphasize the interpretation of a definite integral. We use this tool to accumulate a quantity given its rate of change. Go through example 4 and perhaps question 3 on page 615.
Definite Integral, Area and Sign. The definite integral is a geometrically represented by area between the graph of the function and the horizontal axis. Note that a definite integral is a signed quantity. What this means is that we can have a positive or a negative accumulation of a quantity, depending on the quantity’s rate of change. We can also accumulate in the opposite direction (from \(b\) to \(a\) rather than from \(a\) to \(b\)).
1.3.5 Problems & Activities
Start with the first example in the text (page 606). Note that as the interval is divided into more and more subintervals, the total accumulation approaches the actual area under the function. This area under the function is called the definite integral of the function and is denoted as \[\int_{a}^{b}{f\left( x \right)\text{dx}}\] Note that the values \(a\) and \(b\) are called the limits of integration.
Spend some time on dimensions and interpretability. Show them how finding the units of a definite integral is just multiplying the units of \(f(x)\) by the units of \(x\). For example, if \(f(x)\) represents velocity in \(m/s\), where \(x\) is given in seconds, then total accumulation (distance traveled) is given in meters. Go through Example 4 on page 614-615. To emphasize the importance of this, let them work alone or in groups on question 3 on page 615 as well as exercises 1-16 at the end of this section. Point out that sometimes units might need to be converted so that the units in the limits of integration match the units of the variable of integration and match the units on the integrand.
Work through example 1 on page 608-609 of the text. They should be able to obtain the definite integrals by finding areas.
\(\int_{0}^{3}{f\left( x \right)\text{dx}}\): This area consists of a triangle of area \(\frac{1}{2}\times 2\times 3 = 3\) and a rectangle of area \(1\times 3 = 3\). Adding these together yields a total accumulation of 6.
\(\int_{3}^{7}{f\left( x \right)\text{dx}}\): This area consists of a rectangle of area \(4\times 3 = 12\).
\(\int_{0}^{10}{f\left( x \right)\text{dx}}\): This is the total accumulation over the plotted function. You can use the area of a trapezoid or, as the book does, the area of a rectangle plus two triangles. Either way, you end up with a total accumulation of 21.
What about \(\int_{7}^{3}{f\left( x \right)\text{dx}}\)? This is similar to part (b), but in this case, the accumulation is in the opposite direction (from 7 to 3 instead of from 3 to 7). So in this case, the “width” of the rectangle would be -4 instead of 4. Thus, the total accumulation is -12.
As illustrated in part (d), a definite integral is a signed quantity. Negative accumulation can occur by accumulating over an interval with a negative rate of change or as seen above, by accumulating over an interval with a positive rate of change, but in the opposite direction. Work thru question 2 on page 613.
\(\int_{1}^{3}{f\left( x \right)\text{dx}} = \frac{1}{2}\cdot 2\cdot (- 2) = - 2\)
\(\int_{3}^{6}{f\left( x \right)\text{dx}} = 3\cdot (- 2) = - 6\)
\(\int_{8}^{6}{f\left( x \right)\text{dx}} = \frac{1}{2}\cdot (- 2)\cdot - 2 = 2\)
Note that in part (c), we accumulated over an interval with a negative rate of change AND in the opposite direction, resulting in a positive accumulation.
1.4 Lesson 4: The Definite Integral II
1.4.3 In Class
The Definite Integral and Dimensions. Start with a reminder of what a definite integral tells us in the context of a particular problem. One of the common aspects cadets struggle with in calculus is why we compute a definite integral in the first place. Go through some of exercises 1-16 at the end of the section to start class.
Algebraic Properties of Definite Integrals. Now introduce the algebraic properties of definite integrals. The text lists five of these and they are fairly intuitive. Figure 12 on page 620 is helpful. The rest of the class should be dedicated to practice problems applying these algebraic properties.
1.4.5 Problems & Activities
Start with a review of why we compute definite integrals. Use exercises 1-16 at the end of this section. Have them either work alone, in groups, or walk through some of them yourself.
Introduce the algebraic properties of definite integrals (page 615-616). You should spend only a few minutes on the introduction and much more time should be dedicated to practice. The text has excellent opportunities for practice in Examples 5 and 6 and Questions 4 and 5. In the method of your choice, have them work through these.
Exercises 17-90, Section 6.2.
1.5 Lesson 5: The Antiderivative
1.5.1 Objectives
Given a function \(f(x)\), describe an antiderivative as a function \(F(x)\) whose derivative is equal to \(f(x)\) (i.e. \(F’(x)=f(x)\)).
Given two functions, use derivative rules to determine if one function is an antiderivative of the other function.
Describe an indefinite integral of a function as all antiderivatives of that function.
Describe the differences between definite integrals and indefinite integrals.
Use basic antiderivative rules and algebraic properties to compute indefinite integrals by hand.
1.5.3 Notes
Let students know that the Quizzes during this block will assess their ability to take antiderivatives by hand, without the use of RStudio. They will be very similar to the Derivatives Quizzes taken at the end of Math 141.
It is not required to put the integrand in parentheses. So \(\int 3x + 2\ dx\) is completely legitimate. The purpose of notation is to disambiguate meaning. There is only one possible meaning of the expression above. Notation is not for notation sake.
I have no idea why the text suddenly wants to get technical and say “smooth” function all over the place. A) that really doesn’t match the tone of the class. B) You don’t need a function to be smooth in order to define an integral. Omit smooth.
1.5.4 In Class
Review. Start with a reminder of what a definite integral represents and why we would want to compute one. Note that we have approximated definite integrals, but we have not really found a way to evaluate a definite integral exactly except in cases when the function is geometrically easy to deal with. What about when it is not? Antiderivatives will help us.
Antiderivatives. Introduce the concept of an antiderivative as the inverse operation of the derivative (page 625). Note that an antiderivative has the same notation as a definite integral, but without limits. Thus, it is sometimes referred to as an indefinite integral.
Finding Antiderivatives. This is a good time for a refresher of basic derivatives. The antiderivative works backwards from that process (with an added constant). Go through the basic antiderivatives (page 632-633) and algebraic properties (page 633) and dedicate the rest of the time to practice finding antiderivatives.
First Fundamental Theorem of Calculus. While this is not a stated objective of this lesson, keep in mind relationship between the antiderivative and accumulation. This is why I like introducing accumulation with flows.
Suppose that \(f(t)\) is the rate (gallons/minute) at which water leaves a hose and fills my pool at time \(t\). Let’s say that \(f(t)=10+\sin(3t)\) (gallons/minute). How much water (in gallons) will be in my pool after 1 hour, 2 hours, etc.? Let’s let \(F(t)\) be the amount, in gallons, of water in my pool at time \(t\), and assume that the pool was initially empty. We’ve seen that \(F(t)=\int_0^t f(s)\,ds\), and that we could estimate \(F(t)\) at any time using small rectangles. What if we wanted an exact answer, or if we wanted a formula for \(F(t)\)?
Let’s think about how quickly the pool is gaining water (gallons/minute) at time \(t=3\). On one hand, that’s the rate at which the total water in the pool is changing at time \(t=3\), so it is \(F'(3)\) (gallons/minute). On the other hand, we have an explicit formula for that, \(f(3)=10.41\) (gallons/minute). Therefore \[F'(3)=10.41 \text{ gallons/minute}.\]
Using the same reasoning, the rate at which the amount of water in the pool is changing at time \(t=5\) is
\[F'(5)=f(5)=10.65 \text{ gallons/minute.}\] In general, we must have
\[F'(t)=f(t).\]
So, if we want a formula for \(F(t)\), we are looking for a formula whose derivative is \(f(t)\), which is precisely the antiderivative problem.
Since \(F(t)=\int_0^t f(s)\,ds\), the statement above says that \[\frac{d}{dt}\int_0^t f(s)\,ds=f(t),\] which is the First Fundamental Theorem of Calculus.
1.5.5 Problems & Activities
Define that an anti-derivative of \(f\) is any function \(F\) whose derivative is \(f\). Another word for an anti-derivative is an indefinite integral, and we’ll write an indefinite integral as \(\int f(x)\,dx\). Point out that there are infinitely many antiderivatives for a function, and that when asked to antidifferentiate we typically describe all antiderivatives using a parameter. For example, \[\int \sin(x)\,dx=-\cos(x)+C\] is a description of all infinitely many antiderivatives of \(\sin(x)\).
Practice for about 30 minutes. Review the basic derivative rules and state their antiderivative counterparts. Write these on the board and have them reference page 632-633. For reference, the derivative rules can be found on page 404. As good practice, cadets should be able to check whether they found the correct antiderivative by taking the derivative of their result and seeing if they get back to the original function. This is preferable to jumping to
antiDimmediately, as it reinforces the defining characteristic of an antiderivative. Examples 6, 7 and 8, and then exercises 79-94.Now connect antiderivatives to definite integrals using reasoning similar to above.
Do a few example problems along the lines of 61-70. You are really setting up for Second Fundamental Theorem of Calculus.
1.6 Lesson 6: Second Fundamental Theorem of Calculus I
1.6.1 Objectives
- Use the second fundamental theorem of calculus to compute a definite integral by hand.
- Understand and use evaluation notation when applying the second fundamental theorem of calculus.
- Given a function, use the
antiDcommand to compute an indefinite integral of that function usingR. - Compute a definite integral of a function in
Rusing theintegratecommand.
1.6.3 In Class
Antiderivative Practice. Start with a reminder of the concept of antiderivatives: the inverse operation to derivatives.
Second FTC. Introduce the second fundamental theorem of calculus. While they are not expected to read the proof of this theorem, we should at least gesture at the reasoning. They are definitely expected to apply the Second FTC and will do so repeatedly using
Rand by hand. The second FTC tells us how to use antiderivatives to compute total accumulation of functions. Spend some time on some examples and have them use the second FTC to find definite integrals of simple functions.Using R for Antiderivatives. Introduce the
antiDandintegratefunctions in R and have them practice using it to find antiderivatives and definite integrals.
1.6.5 Problems & Activities
Start with some antiderivative practice. I recommend selecting from Exercises 79-122.
Again, consider filling my swimming pool with a water hose pushing \(f(t)=10+\sin(t)\) gallons of water per minute. Again, let \(F(t)\) be the amount of water in my pool, in gallons, at time \(t\).
How much water, in gallons, did my pool gain between times \(t=5\) and \(t=10\)? On one hand, from our discussion of accumulation, we know one symbol for that is \(\int_5^{10} f(t)\,dt\). On the other hand, that should be \(F(10)-F(5)\). Therefore, we have that \[\int_5^{10} f(t)\,dt = F(10)-F(5).\] From our discussion yesterday, we know that \(F(t)\) is an anti-derivative of \(f(t)\). Since we know something about antiderivatives, we can describe all of the possibilties for \(F(t)\).
\[F(t)=10t+\cos(t)+C.\] Therefore \[F(10)=10\cdot 10 + \cos(10)+C = 100.84 +C ,\, F(5) = 10\cdot 5 + \cos(5) +C = 49.72+C.\] Subtracting, we find that the \(C\) cancels (in the future there is no need to write it down), and we get \[\int_5^{10} f(t)\,dt=F(10)-F(5)=51.12 \text{ gallons.}\] That reasoning applies in general. The Second Fundamental Theorem of Calculus says that \[\int_a^b f(x)dx = F(b)-F(a)\] where \(F\) is any antiderivative of \(f\).Find \(\int_{- 1}^{3}{2x + 5}\text{dx}\). This is example 1a on page 642, but let’s define and visualize it in R:
f = makeFun(2*x+5~x) #plotFun(f(x)~x,xlim=c(-1,3),ylim=c(-1,17),lwd=2) plotFunFill(f(x)~x,xlim=c(-1,3),col="darkgoldenrod1") plotFun(f(x)~x,ylim=c(-1,17),col="black",lwd=2,add=TRUE) grid.on() mathaxis.on()
The area under this graph from \(x = - 1\) to \(x = 3\) is equivalent to the area of a trapezoid with height \(3 - (- 1) = 4\) and widths \(f\left( - 1 \right) = 3\) and \(f\left( 3 \right) = 11\). So the area is 28. Using the second fundamental theorem, we need to find an antiderivative of \(f(x)\) first: \[F\left( x \right) = \int 2x + 5dx = x^{2} + 5x + C\] So, \[\int_{- 1}^{3}{2x + 5\text{dx}} = \left. \ x^{2} + 5x + C \right|_{- 1}^{3} = 9 + 15 - \left( 1 - 5 \right) = 28\] Take a moment to go over the vertical line notation and the lack of a need to include \(C\) in the evaluation. Work through parts b and c as well. If you are feeling like you have some time, go ahead and estimate that integral using left-hand or right-hand rule.
We can use
Rto find antiderivatives and to apply the second fundamental theorem of calculus. Go back to example 1a from the last part: \(f\left( x \right) = 2x + 5\). Define this inRand find an antiderivative.## function (x, C = 0) ## { ## x^2 + 5 * x + C ## } ## <environment: 0x00000237db72f890>This R function (
fanti) is equivalent to \(F(x)\) and can be used to apply the second FTC. Or we can use theintegratecommand on the original function:## [1] 28## 28 with absolute error < 3.1e-13## [1] 28In both cases, we get 28. However, as mentioned previously,
integratecan be used even whenantiDfails. Emphasize to them thatintegrateis really just using techniques like the left-hand or right-hand rule with really small rectangles. That’s why it tells you an answer and says how accurate it thinks the answer is.Work through examples 1b and 1c and then have them work through Exercises 1-32 in section 6.4.
1.7 Lesson 7: Second Fundamental Theorem of Calculus II
1.7.1 Objectives
Compute a definite integral of a function in R using the
integratecommand.Describe the difference in net accumulation between two functions as the area of the region bounded by the graph of those functions on some interval.
Given two functions, set up and evaluate a definite integral to find the difference in net accumulation between the two functions.
1.7.3 In Class
Review of Second FTC. Start with some review of using antiderivatives to find definite integrals. They should do some of these “by hand” and some of them using
R.Area Between Curves. Discuss using definite integrals to find the area between two curves. The book also calls this difference in net accumulation, but ultimately, they should know that the difference in accumulation between two functions is equal to the accumulation of the difference in functions.
Examples. The rest of the class should be dedicated to practice. They should work in groups and/or individually and practice finding definite integrals by hand and using
R, to include area between curve problems. Give some examples where we tell them which function is the top and which is the bottom, and some where you don’t. They can useplotFunto tell which is which. Give some examples where we give the limits of integration, and some where students need to find the points of intersection to determine the limits of integration. They can either use algebra orfindZerosto find the points of intersection.
1.7.5 Problems & Activities
Start class with some practice. Select from Exercises 1-32 in Section 6.4.
Find the difference in net accumulation of \(f\left( x \right) = 4x - x^{2}\) and \(g\left( x \right) = \frac12 x\) on \(\lbrack 0,3\rbrack\). We are looking for the area of the region between these two functions on the domain \(\lbrack 0,3\rbrack\). Let’s plot this first:
f = makeFun(4*x-x^2~x) g = makeFun(1/2*x~x) plotFunFill(f(x)~x,bottom=g(x)~x,xlim=c(0,3),col="darkslategray3",) plotFunFill(g(x)~x,xlim=c(0,3),col="cornsilk1",add=TRUE) place.text("Area beneath f",1.75,2.5) place.text("Area beneath g",2.25,0.5) mathaxis.on() grid.on()
To find this area, we compute
\[\int_{0}^{3}{f\left( x \right) - g\left( x \right)\text{dx}} = \int_{0}^{3}{4x - x^{2} - \frac 12 x\,dx}.\]
We can do this “by hand”:
\[\begin{aligned}
&\int_{0}^{3} 4x-x^2-\frac12 x\,d = \left. 2x^2-\frac{x^3}{3}-\frac{1}{4}x^2\right|_{0}^3\\
&\quad =\left( 2\cdot 3^2 - \frac{1}{3}3^3 -\frac{1}{4}3^2\right) - \left(2\cdot0^2 -\frac13 0^3 -\frac14 0^2\right) =\frac{27}{4} \end{aligned}\]
Or using antiD.## [1] 6.75Or we can just use
integrate.## 6.75 with absolute error < 7.5e-14## [1] 6.75Each option also yields \(27/4\).
The rest of the class should be dedicated to practice: Exercises 49-60 are difference in net accumulation problems (area between curves). They should do these by hand; also, they should define and plot the functions in R and use
antiDandintegrateto find the solutions.Do soe of Exercises 33-44.
1.8 Lesson 8: The Method of Substitution I
1.8.1 Objectives
Describe the method of substitution as the inverse operation of differentiation by the chain rule.
Use the method of substitution to compute both indefinite and definite integrals by hand.
1.8.3 In Class
The Method of Substitution. Start with a review of basic antiderivatives. End this review with a function whose antiderivative is not immediately obvious, such as \(f\left( x \right) = xe^{x^{2}}\). This should lead to a discussion on the method of substitution and its connection to the chain rule in derivatives.
Inside/Outside Function. The book does not lay out steps of the method of substitution, but generally, they should first identify the inside and outside functions, then substitute, evaluate, and resubstitute.
Note on the Text. On page 659, the text discusses “substitution with intermediate algebra”. This method refers to using “substitution” to evaluate antiderivatives such as \(\int x\sqrt{x + 1}\text{dx}\). This utilizes not “integration by substitution” as we know it, but rather an algebraic tool where we substitute \(u\) for \(x + 1\) and thus \(u - 1\) for \(x\). They are encouraged to read this, but we will not test them on this algebraic tool. We will only evaluate them on method of substitution originating from composition of functions.
1.8.5 Problems & Activities
Begin with about 10 minutes of antiderivative practice. Select from Exercises 1-32 in Section 6.4. End with a function such as \(f\left( x \right) = xe^{x^{2}}\). We cannot find an antiderivative of this function with basic antiderivative rules.
For this function, we need to recognize the presence of a composition of functions. Back in Block 3, we used the chain rule to find the derivative of a composition of functions: \[\frac{d}{\text{dx}}f\left( g\left( x \right) \right) = f'(g\left( x \right))g'(x)\] This inverse of this rule is known as the method of substitution (sometimes known as integration by substitution): \[\int f^{'}\left( g\left( x \right) \right)g^{'}\left( x \right)dx = f\left( g\left( x \right) \right) + C\]
So how do we use the method of substitution? Some cadets like steps, so I’ll introduce them. Let \(f\left( x \right) = xe^{x^{2}}\) and I will walk through the steps in the context of finding \(\int f\left( x \right)dx = \int xe^{x^{2}}\text{dx}\).
Step 0: Identify whether the method of substitution is appropriate. This method is one way to find the antiderivative of a product of functions. Our function is a product of functions, so perhaps the method of substitution is a good idea.
Step 1: Identify \(g(x)\). This is the “inside” function of the composition. Sometimes it is not immediately obvious what is the inside function and what is the outside. You need to practice method of substitution problems to fine-tune this skill. In our case, the inside function is \(g\left( x \right) = x^{2}\).
Step 2: Let \(u = g(x)\) and find \(\frac{\text{du}}{\text{dx}}\), and solve for \(\text{dx}\). In our case, \(u = x^{2}\) and thus, \(\frac{\text{du}}{\text{dx}} = 2x\) and \(dx = \frac{\text{du}}{2x}\).
Step 3: In the antiderivative expression, replace \(g(x)\) with \(u\) and replace \(\text{dx}\) with what you found in Step 2. In our case: \[\int xe^{x^{2}}dx = \int xe^{u}\frac{\text{du}}{2x}\ \]
Step 4: Simplify and evaluate the antiderivative with respect to \(u\). If the method of substitution is appropriate for this problem, then the remaining \(x\) terms should cancel out and you should be left with only \(u\) as a variable, and the resulting antiderivative should be straightforward. In our case: \[\int xe^{u}\frac{\text{du}}{2x} = \frac{1}{2}\int e^{u}\text{du} = \frac{1}{2}e^{u} + C\] If the remaining \(x\) terms did not cancel, then you’ve made a mistake, or you chose the wrong \(u\), or the method of substitution isn’t going to work at all.
Step 5: Resubstitute \(g(x)\) for \(u\). Now put the original inside function back into the result. In our example: \[\int xe^{x^{2}}dx = \frac{1}{2}e^{u} + C = \frac{1}{2}e^{x^{2}} + C\]
The rest of class should be dedicated to practice. Exercises 1-10 and 13-40 and 45-50 are antiderivatives requiring substitution of varying difficulty. They should also evaluate definite integrals in Exercises 51-74. Note that when finding definite integrals, we can use R to check our answers.
1.9 Lesson 9: The Method of Substitution II
1.9.1 Objectives
Given an integral, determine whether or not the method of substitution (\(u\)-sub) should be used to compute the integral.
Use the method of substitution to compute both indefinite and definite integrals by hand.
1.9.3 In Class
Method of Substitution Practice. The first 20 minutes of this class should be dedicated to a reminder of the method of substitution and practice in using it. Have them work individually or in groups to practice.
Antidifferentiation Practice. Use the next 20 minutes on overall anti-differentiation practice. This is a great opportunity for an in-class practice quiz. Note that we still have two more lessons dedicated to integration by parts.
Intro to Integration by Parts. Introduce an antiderivative for which substitution will not work, such as \(\int xe^{x}\text{dx}\), to motivate integration by parts next lesson.
1.9.5 Problems & Activities
Start with practice on the method of substitution. Emphasize that these skills will only improve with copious amounts of practice and that they will be assessed on their ability to perform the method of substitution without the aid of a computer. Exercises 1-10, 13-40, 45-50, and 51-74, section 6.5.
Introduce the function \(f\left( x \right) = xe^{x}\). Let’s try to find \(\int xe^{x}\text{dx}\) using the method of substitution. We can already tell that this will not work since neither component of the product involves the derivative of the other. But just to make sure, let’s go through the steps: It looks like the best candidate for an “inside function” is \(u = g\left( x \right) = x\). So, \(\frac{\text{du}}{\text{dx}} = 1\) and \(dx = du\). So, we substitute in and are left with \(\int xe^{u}\text{du}\). The \(x\) component does not cancel with anything, as it usually does in substitution problems. There doesn’t seem to be any other good choice of \(u\), so we abandon hope.
1.10 Lesson 10: Integration by Parts I
1.10.1 Objectives
Describe the method of integration by parts as the inverse operation of differentiation by the product rule.
Use the method of integration by parts to compute both indefinite and definite integrals by hand.
1.10.3 In Class
Integration by Parts (IBP). Introduce an antiderivative for which substitution will not work, such as \(\int xe^{x}\text{dx}\). Like in substitution problems, the function of interest is product of other functions. However, substitution will not work. Another approach is integration by parts, the inverse operation of the product rule. Demonstrate this method by starting with the product rule. Then apply it to your example function from above.
Implementing Integration by Parts. Go through the steps of integration by parts. Note that the text does not use \(u\) and \(\text{dv}\), so does not use the term “ultraviolet voodoo”. I encourage you to use this terminology. An important step in integration by parts is selecting \(f(x)\) and \(g'(x)\) (or \(u\) and \(\text{dv}\)). Introduce the “LogPoET” mnemonic. In the text, this is shortened to LPET, but is the same concept.
We aren’t going to do “integration by parts twice” even though it is fun (in my opinion). Therefore our \(u\) is only going to be a log or power function.
1.10.5 Problems & Activities
You should have already introduced the function \(f\left( x \right) = xe^{x}\) at the end of last class and demonstrated that substitution will not work. Briefly recap that discussion.
So how do we find \(\int xe^{x}\text{dx}\)? Another approach is integration by parts (IBP). Integration by parts is the inverse operation of the product rule. As a reminder the product rule for derivatives says that: \[\frac{d}{\text{dx}}f\left( x \right)g\left( x \right) = f^{'}\left( x \right)g\left( x \right) + f\left( x \right)g'(x)\] If we find the antiderivative of both sides and rearrange, we find that \[\int_{}^{}{f\left( x \right)g^{'}\left( x \right)\text{dx}} = f\left( x \right)g\left( x \right) - \int_{}^{}{f^{'}\left( x \right)g\left( x \right)\text{dx}}\] Note that in some texts, we let \[u = f(x),\,\, v=g(x),\text{ and }\] \[du = f^{'}\left( x \right)\text{dx}, dv = g'(x)dx, \text{ and }\] This is where the mnemonic “ultraviolet voodoo” comes from: \[\int_{}^{}\text{udv} = \text{uv} - \int_{}^{}\text{vdu}.\] So, if we can rearrange our function into the product of one function and the derivative of another, we can use this tool. Let’s consider \(\int xe^{x}\text{dx}\) and I’ll walk through the steps of using integration by parts:
Step 0: Identify whether integration by parts is appropriate. Often, IBP is used when we are finding the antiderivative of a product of functions, but substitution is not appropriate. There are other examples as well.
Step 1: Identify \(u\) and \(\text{dv}\). To select \(u\), or \(f(x)\), we use the mnemonic “LogPoET” or “LPET” (see page 670). In our case, we don’t have an “L”, but we do have a “P”: \(x\). So, we let \(u = x\) and \(dv = e^{x}\text{dx}\).
Step 2: Find \(du\) and \(v\). You just go completely crazy here and treat everything like fractions. If \(u = x\), then \(\frac{du}{dx} = 1\) and \(du = dx\). Also, if \(dv = e^{x}\text{dx}\), then \(v = \int e^{x}dx = e^{x}\). We ignore the additive constant until the end.
Step 3: Implement IBP (ultraviolet voodoo) and evaluate/simplify. \[\int_{}^{}\text{udv} = \text{uv} - \int_{}^{}\text{vdu} = xe^{x} - \int_{}^{}{e^{x}\text{dx}} = xe^{x} - e^{x} + C\]
The rest of the lesson should be dedicated to practice, focusing on Exercises 1-8 in 6.6 for now.
1.11 Lesson 11: Integration by Parts II
1.11.1 Objectives
Given an integral, determine whether or not the method of integration by parts (IBP) should be used to compute the integral.
Use the method of integration by parts to compute both indefinite and definite integrals by hand.
Use R to compute definite and indefinite integrals.
1.11.3 In Class
Review of Integration by Parts. Start this lesson with a reminder of integration by parts. Have them practice finding antiderivatives using IBP and evaluating definite integrals using IBP. You should also demonstrate a problem that requires two iterations of integration by parts.
Antidifferentiation Practice. The rest of this lesson should be dedicated to practice. One common issue is figuring out which method to use. This is a skill that needs to be developed with practice. You are welcome to be creative with how you implement, but bottom line: they should be able to find antiderivatives using basic rules, the method of substitution, and integration by parts, all without the use of a computer. Also, they should be able to apply the second fundamental theorem of calculus to evaluate a definite integral. They should be able to check their work using
R, eitherantiDfor indefinite integrals orintegratefor definite integrals.
1.11.5 Problems & Activities
Start with a reminder of the method of integration by parts and follow it up with some practice. Have them find some definite integrals (exercises 27-36) “by hand.” Demonstrate a problem that requires two iterations of integration by parts, such as \(\int_{}^{}{x^{2}e^{x}\text{dx}}\).
The rest of the time is dedicated to practice. Exercises 1-10, 13-40, 45-50, and 51-74 from section 6.5 and Exercises 1-64 from section 6.6.
1.12 Lesson 12: Integration Practice
1.12.1 Objectives
Given an integral, determine which integration technique(s) should be used to compute the integral by hand.
Compute indefinite integrals by hand using all antiderivative rules and algebraic properties (basic rules, \(u\)-sub, and/or IBP).
1.12.2 In Class
This is another practice day. Pick a smattering of problems from 6.4–6.6, put them in a random order and have students practice. This is a good opportunity to make it fun, board work, a game, etc. are good ideas. Remember, however, that plenty of students will actually need to get the practice in. Don’t make this a party day.
The integration quiz isn’t easy! Make sure you have taken a look at it, and without teaching to the test, you have calibrated your examples to the difficulty of the quiz.
Students should practice checking their work using
antiDandintegrate.
1.13 Lesson 13: Quiz and Intro to Work
1.13.1 Objectives
Given a mass or force function, set up and evaluate a definite integral to compute the work required to move an object over a specified distance.
Given a scenario, set up and evaluate a definite integral to compute the total work required to move an object over a specified distance.
1.13.3 Note
Students will take the Quiz during the first 30 minutes of class. Don’t completely waste the other 20 minutes of class. Get going on hitting the objectives for today, but you may not make it all the way.
1.13.4 In Class
Quiz.
Work. Use the rest of class to introduce the concept of work. The point of these couple days is not to memorize a formula, nor to memorize a process. We should focus strongly on the idea of breaking up our problem into small parts, calculating our desired quantity for each small part, and adding up the results. We are out of book on this topic, there are plenty of resources on YouTube for pulling and spring problems. Direct them to the most excellent required video by Tom which really gets the focus we want, as well as the example videos below that have plenty of example problems but don’t necessarily break the problem down as much as we want. We will use metric units throughout.
Required Video
- Status unknown
** Reading Supplement**
- Coming Soon
Here are good example videos.
1.13.6 Problems & Activities
Start with a reminder that a definite integral represents accumulation of a quantity over some variable like time or distance. We began this block with the example of distance traveled as a velocity multiplied by time. However, if velocity is variable, we need to use a definite integral to obtain the total displacement.
The work done by a constant \(F\) force moving an object over distance \(d\) is \[W = Fd.\] But what if force varies as we move the object? As we saw in the video, we’ll need to break our problem into small parts, calculate the work done in each part of the problem, and then add up the results.
Consider stretching a spring from a wall. Draw a picture like the one below.

Suppose we have pre-calculated that when the free end of the spring is at position \(x\) meters, the force required to further extend the spring is \(F(x)=3x-6\) N. How much work is done in stretching the spring from position \(3.5\) meters to \(5\) meters?
The force with which we push the free end of the spring is not constant. However, if we break space into small chunks, it should be nearly constant. The smaller the chunk of space, the more constant the force will be over the chunk. We’ll approximate the total work done by approximating the work on each small chunk of space, and then we’ll add up the result.
Break space into chunks \([3.5,4.0]\), \([4.0,4.5]\), and \([4.5,5.0]\).

\[\begin{aligned} &\text{approximate force on [3.5,4.0] = f(3.5)=4.5 N}\\ &\text{approximate work done extending spring from position } 3.5 \text{ to position } 4.0 \\ &\quad = f(3.5) (N) \cdot 0.5 (m) = 4.5 (N) \cdot 0.5 (m) = 2.25 J\\ \\ &\text{approximate force on [4.0,4.5] = f(4.0)=6 N}\\ &\text{approximate work done extending spring from position } 4.0 \text{ to position } 4.5 \\ &\quad = f(4.0) (N) \cdot 0.5 (m) = 6 (N) \cdot 0.5 (m) = 3 J\\ \\ &\text{approximate force on [4.5,5.0] = f(4.5)=7.5 N}\\ &\text{approximate work done extending spring from position } 4.5 \text{ to position } 5.0 \\ &\quad = f(4.5) (N) \cdot 0.5 (m) = 7.5 (N) \cdot 0.5 (m) = 3.75 J\\ \\ &\text{approximate total work done} = 2.25J+3 J+3.75 J = 9 J. \end{aligned}\]
We can see that our approximation will get better as we break space into more, smaller, chunks. If we break space into chunks of width \(\Delta x\) meters, the work done in pushing the end of the spring through our chunk will be approximately \(f(x) \Delta x\) J, where \(x\) is the position at the start of our chunk. We can see that this is turning into an integral, and the total work done will be \[W=\int_{3.5}^5 3x-6\,dx.\]
The integrand \(3x-6\) is in units of Newtons, and our differential \(dx\) is in units of meters, so our result is in units of Joules.If we work it out we get
## 20.625 with absolute error < 2.3e-13## [1] 20.625
1.14 Lesson 14: Applications of Work
1.14.1 Objectives
Given a scenario, set up and evaluate a definite integral to compute the total work required to lift an object over a specified distance.
Given a scenario, set up and evaluate a definite integral to compute the total work required to stretch or compress a spring from its natural length.
Given the total work used to move or lift an object, determine the distance or position the object was moved from or to.
Given the total work used to stretch or compress a spring from its natural length, determine the final length of the spring.
1.14.3 In Class
Set up a lifting problem, and set up a spring problem.
Examples. Have them work on some other examples involving lifting an object and pulling a spring. If they have watched the video, they should be able to go through them, but feel free to guide them along. Emphasize that the hardest work is setting up the definite integral. Evaluating it is relatively simple. Excellent problem resources are any standard calculus text book or the internet.
1.14.5 Problems & Activities
Example: A 50 kg cable is 60 m long and hangs vertically from the top of a tall building. How much work is required to lift the cable to the top of the building?
There are two ways to set this up. Both are good to think about.
Approach 1
You might first think about the fact that not all parts of the rope are moving the same distance. In this case, you are thinking about breaking the rope itself into small chunks and then moving each of the chunks to the top of the building.

Think about moving a chunk of rope that is centered at position \(x\) on the vertical axis. Make the chunk very small, with width \(\Delta x\) meters. If the chunk is very small, then all parts of the chunk must move approximately the same distance to the top of the building, \(x\) meters. The force applied to the chunk to overcome gravity can be calculated out of the mass of the chunk of cable.The cable has mass 50 kg and has length 60 meters, so it has density 5/6 kg/meter. So the mass of the chunk is \(5/6 \text{ (kg/meter) }\cdot \Delta x \text{ (meter) } = 5/6\Delta x\text{ (kg)}.\) In summary, \[\begin{aligned} &\text{Distanced moved by chunk at position }x = x \text{ meters }\\ &\text{Mass of chunk} = 5/6 \text{ kg/m } \cdot \Delta x \text{ (m) } = 5/6\Delta x \text{ kg}\\ &\text{Force applied to chunk to overcome gravity}=9.8 \text{(m/s$^2$)} \cdot 5/6 \Delta x \text{ (kg)} = 5/6\cdot 9.8 \Delta x \text{ N.}\\ &\text{Work done moving chunk at position }x = x \text{ (meter) } \cdot 5/6\cdot 9.8 \Delta x \text{ (N)} = 5/6\cdot 9.8\cdot x \Delta x \text{ J. } \end{aligned}\] If we add up the work done to move each chunk of rope, and let the width of the chunks get very small, we recognize that we are integrating. Our integrand is \(5/6\cdot 9.8\cdot x\), our chunk width, \(\Delta x\) becomes the differential \(dx\), and we need a chunk of rope at each position between 0 and 60. So we compute \[W = \int_0^{60} 5/6\cdot 9.8\cdot x \,dx = 14700 \text{J}.\]
## 14700 with absolute error < 1.6e-10## [1] 14700Approach 2
You might also think about the notion that as the rope is lifted up the building, the mass of rope that must be lifted changes. This is compatible with our spring problem from yesterday. I’ve intentionally changed axes now, the point is that it doesn’t matter which you use as long as you are consistent.
Let’s let \(x\) be the position of the end of the rope as we lift it. Think about lifting the rope a small distance, \(\Delta x\). We’ve now broken up space into small chunks, and we are thinking about the amount of work it takes to lift the end of the rope through each small chunk. If \(\Delta x\) is small, then the mass of the rope can’t change much as we lift the rope through each chunk. So we’ll approximate the mass of the rope as being constant as we lift through each chunk. As above, the density of the rope is \(5/6 \text{ kg/m}\).

\[\begin{aligned} &\text{Length of hanging rope when end is at position }x = 60-x \text{ meters}\\ &\text{Mass of hanging rope when end is at position }x = (60-x) \text{ (m) } \cdot 5/6 \text{ (kg/m)} = 5/6(60-x) \text{ kg}\\ &\text{Force applied to overcome gravity when end of rope is at position }x = 9.8 \text{(m/s$^2$)}\cdot 5/6(60-x) \text{ (kg)}\\&\quad=9.8\cdot 5/6(60-x) \text{ N}\\ &\text{Distance moved through chunk} = \Delta x\text{ m}\\ &\text{Work done moving end of rope through chunk at position }x =9.8\cdot 5/6(60-x) \text{ N} \cdot \Delta x\text{ m}\\&\quad= 9.8\cdot 5/6(60-x)\Delta x\text{ J}. \end{aligned}\] Under this line of reasoning, we need to lift the end of the rope through every position between \(x=0\) and \(x=60\), so we end up with the integral \[W=\int_0^{60}9.8\cdot 5/6(60-x)\,dx=14700\text{ J.}\]
## 14700 with absolute error < 1.6e-10## [1] 14700Spring Example. A force of 40 N is required to hold a spring that has been stretched from its natural length of 10 cm to a length of 15 cm. How much work is done in stretching the spring from 15 cm to 18 cm?
For spring problems, the approach that works best is thinking about breaking up space, and computing the amount of work needed to push the end of the spring through every relevant chunk of space. The Physics department apparently insists on putting the origin at the natural length of the spring. Let’s mimic that in class. You are welcome to set up alternate coordinate systems if you so choose, but make sure you mostly put the origin at the naturual length of the spring. You’ll probably also need to remind students that the standard model for a soft spring is that the amount of force required to hold the spring \(x\) units extended/compressed from its natural length is \[F=k x\] where \(k\) is called the spring constant. Our spring requires 40 N of force to hold it in position when it has been extended 5 cm so the spring constant is \(k=40\text{ (N)}/5\text{ (cm)}=8\text{ N/cm}\).

Now imagine pushing the end of the spring through a chunk of space whose left end is at position \(x\) with width \(\Delta x\) cm.
\[\begin{aligned} &\text{Distance spring is extended when end is at position } x = x \text{ cm}\\ &\text{Force required to overcome spring when end is at position }x = 8\text{ (N/cm)}\cdot x \text{ (cm)}=8x \text{N}\\ &\text{Distance moved by end of spring through one chunk} = \Delta x \text{ cm}\\ &\text{Work done moving end of spring through chunk at position }x = 8x\text{ (N) }\cdot \Delta x \text{ (cm) }\\&\quad = 8x\Delta x \text{ N}\cdot\text{cm} \end{aligned}\] If we now add up the work done pushing our spring through all chunks between \(x=5\) to \(x=8\) we get the integral \[W=\int_{5}^{8} 8x dx= 156\text{ N}\cdot\text{cm}.\] Of course we can convert that to Joules if we want. In general, let’s not use units that need a lot of converting. If we write the problem in Newtons and centimeters, leave the answer in \(N\,cm\). If we write it in Newtons and meters, leave it in \(N\,m\) and point out that those are Joules.
## 156 with absolute error < 1.7e-12## [1] 156Do more examples as time allows, keep it to spring and lifting problems. You can include lifting problems that have a rope being lifted with an object on the end of the rope, if desired. Any standard calculus textbook, or the internet, will have plenty of example problems.
1.15 Lesson 15: Work Review / In-Class Project
1.15.1 Objectives
Given a dataset for the rate of change of a quantity, approximate the accumulation of the quantity over the domain of the data.
Given a dataset for the rate of change of a quantity, use Math 141 modeling techniques to determine a best-fit model for the rate of change.
Given a rate of change model for a quantity, use integration techniques to predict the accumulation of the quantity over the domain of the data.
Interpret the meaning of an accumulated quantity.
1.15.3 In Class
Spend about half the class doing more examples of work calculations. Try different coordinate systems, thinking about breaking up space vs. breaking up the object, etc.
Begin the In-Class project. Treat the handout as more-or-less a script. Go through the text with the students, have them complete the exercises, talk about the exercises.
1.16 Lesson 16: In-Class Project
1.16.1 Objectives
Given a dataset for the rate of change of a quantity, approximate the accumulation of the quantity over the domain of the data.
Given a dataset for the rate of change of a quantity, use Math 141 modeling techniques to determine a best-fit model for the rate of change.
Given a rate of change model for a quantity, use integration techniques to predict the accumulation of the quantity over the domain of the data.
Interpret the meaning of an accumulated quantity.